Olá Elétricos, aqui é o Eletrotécnico Felipe Vieira e neste post estou trazendo para vocês diversos esquemas de comandos elétricos. Os esquemas são para fins didáticos onde através deles vocês podem salvar, copiar para fins didáticos e acadêmicos. (repostado do dia 09/01/2013)
![]() |
| Clique aqui para Fazer seu Curso de Comandos Elétricos |
Compartilhe com seus amigos os diagramas abaixo e vamos juntos descomplicar esse mundo de informações, os principais diagramas de comandos foram criados e simulados com o programa chamado CADe SIMU 3.0. Você pode baixar ele agora mesmo clicando aqui! 100% GRATUITO.
-------------------------------------------------
Exemplo de Partida Direta em Ladder criado no CADe SIMU você pode baixar agora mesmo clicando aqui!
Esquema Parida Direta com Sinalização no CLP (CADe SIMU)
Esquema Elétrico Partida Direta com Rele Falta de Fase
Como ligar um Motor Trifásico em mais de um ponto diferente, segue esquema.
Exemplo de Aplicação do Rele Falta de Fase com Neutro, em um Comando Partida Direta.
Comando Flip Flop - Liga e desliga motor elétrico apenas com 1 botão de acionamento. Utiliza se 3 contatores sendo 2 auxiliares e 1 com contatos de trabalho e 3 auxiliares / Lógica dos CLPs
Vamos além? Flip Flop em Estrela - Triângulo veja como fazer o seu, vamos lá, treine sua mente em comandos elétricos
Esquema elétrico para aplicação de 2 timer trabalhando em horários diferentes para acionamento de bombas ou qualquer outra carga! Exemplo. O seu modelo de timer pode variar e as ligações deverão ser diferentes!
Diagrama de comando estrela - triangulo 12 pontas em rede 220V
Diagrama do comando acima.
Diagrama Partida Direta.
Diagrama Estrela - Triângulo 6 pontas
Diagrama Partida e reversão
Diagrama Instalação de relé falta de fase RCG, a um Comando Simples
DIAGRAMA SIMPLES PARTIDA DIRETA COM RELÉ FALTA DE FASE
Comando estrela - triângulo p/ Motores de 12 pontas cuja tensão de rede seja 380V
No comando acima o motor fecha dessa maneira, entra p/ 760V e comuta para sua tensão nominal 380V.
Diagrama de comando e potência, estrela - triângulo p/ Motores de 12 pontas cuja tensão de rede seja 440V
Partida Direta
Comando Estrela - Triângulo motores de 6 pontas
Simbologia básica para Comandos Elétricos CADE SIMU 1.0
Aplicação Básica instalação de softstarter
Comando para motor Dahlander (baixa velocidade) e alta velocidade
Comando partida direta com frenagem por corrente retificada
Comando simples cancela
Partida Direta com frenagem por contra corrente
Comando Caixa D'Água.
Abaixo exemplo de atuação de relé falta de fase.
Softstarter Instalação Básica
Comando Chave compensadora (AutoTrafo)
Comando em corrente continua em 24VDC, diagrama de reversão com chave fim de curso
Esquema para instalação de relé falta de fase em partida direta.
Comando tipo estrela - triângulo, para motores de 12 pontas, o comando abaixo é 380V,760V 2 Estrelas. Para 220V fecha para duplo triângulo e triângulo 440V.
Esquema de comando para elevadores tipo cremareira (elevadores de serviço de prédios)
Diagrama de comando Famoso Estrela - triângulo para motores de 6 pontas, faltou o relé térmico rsrs
Esquema partida direta multifilar p/ motores trifásicos
Comando Caixa da água
Esquema partida direta e reversão em modo multifilar
Diagrama de comando estrela - triângulo
Diagrama de potência do comando estrela - triângulo
Diagrama de Comando Partida direta com Reversão.
Fechamento de motores trifásicos de 6 pontas.
Ação do disjuntor NEMA (preto) em curto-circuito
Diagrama de Comando Chave Compensadora (AutoTransformador)

Tensão entre Fases - Medição de FASE + NEUTRO, FASE + FASE em 380V
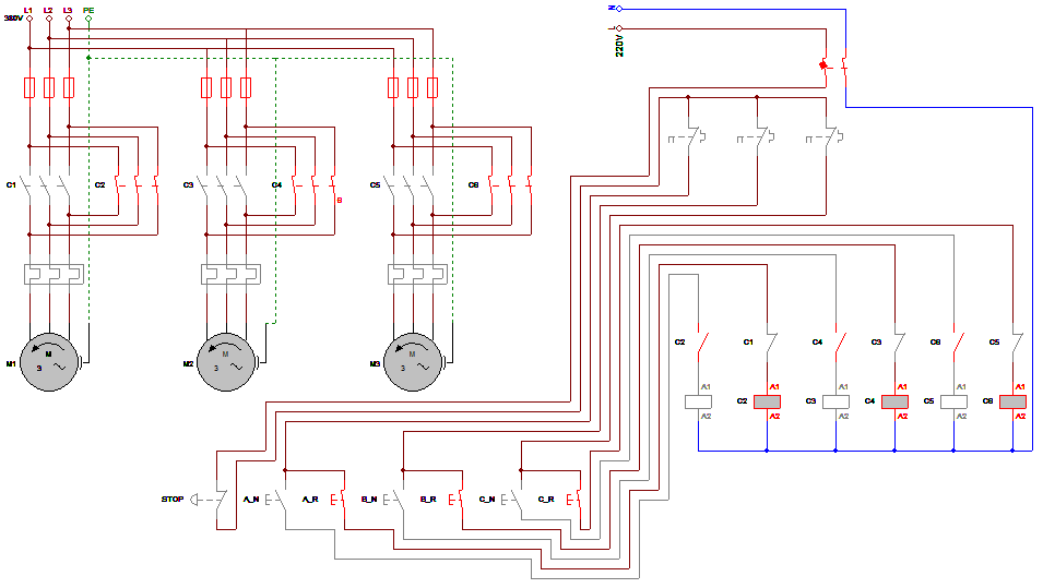
Diagrama básico do funcionamento de uma ponte rolante. Sentido Horário
Diagrama básico da ponte rolante móvel.
Diagrama da ponte rolante sentido reversão, dos motores cada um com sua função
Tabela Básica para instalações de motores elétricos vs Bitola de cabos
Diagrama de uma TALHA diagrama de comando.
Diagrama de trabalho dos motores da TALHA.
Diagrama do Variador de Velocidade C.A ou Inversor de frequência (corrente alternada) Aplicação Básica
Comando básico para poço e caixa d'agua, modo manual
Em modo automático, o sistema funcionara através de suas boias e rele de nível (poço)
Sistema em repouso desligado.
Circuito Selo
Esquema estrela - triângulo com reversão (Sentido Horário)
Esquema estrela - triângulo com reversão (Sentido Anti Horário)
Diagrama Partida direta, funcional
Partida direta p/ motores monofásicos
Fechamento de Motores de 12 Pontas animado.
Diagrama Partida Direta

Tensão entre Fases - Medição de FASE + NEUTRO, FASE + FASE em 380V
Esquema Partida Direta
Diagrama básico da ponte rolante móvel.
Diagrama da ponte rolante sentido reversão, dos motores cada um com sua função
Diagrama de uma TALHA diagrama de comando.
Diagrama de trabalho dos motores da TALHA.
TALHA REFERENTE AOS COMANDOS ACIMA.
Diagrama de um variador de velocidade C.C (corrente continua) aplicação básica
Diagrama do Variador de Velocidade C.A ou Inversor de frequência (corrente alternada) Aplicação Básica
Em modo automático, o sistema funcionara através de suas boias e rele de nível (poço)
Sistema em repouso desligado.
Circuito Selo
Diagrama Partida Direta Layout
Esquema estrela - triângulo com reversão (Sentido Horário)
Esquema estrela - triângulo com reversão (Sentido Anti Horário)
Diagrama Partida direta, funcional
Partida direta p/ motores monofásicos
Relé falta de fase com contatores caso não tenha o Relé Oficial
Se você gostou dos esquemas, postem para nós alguma ideia para construção de um novo diagrama de comandos elétricos. (Artigo publicado originalmente em 09/01/2013)
Recomendamos:

































































.jpg)







